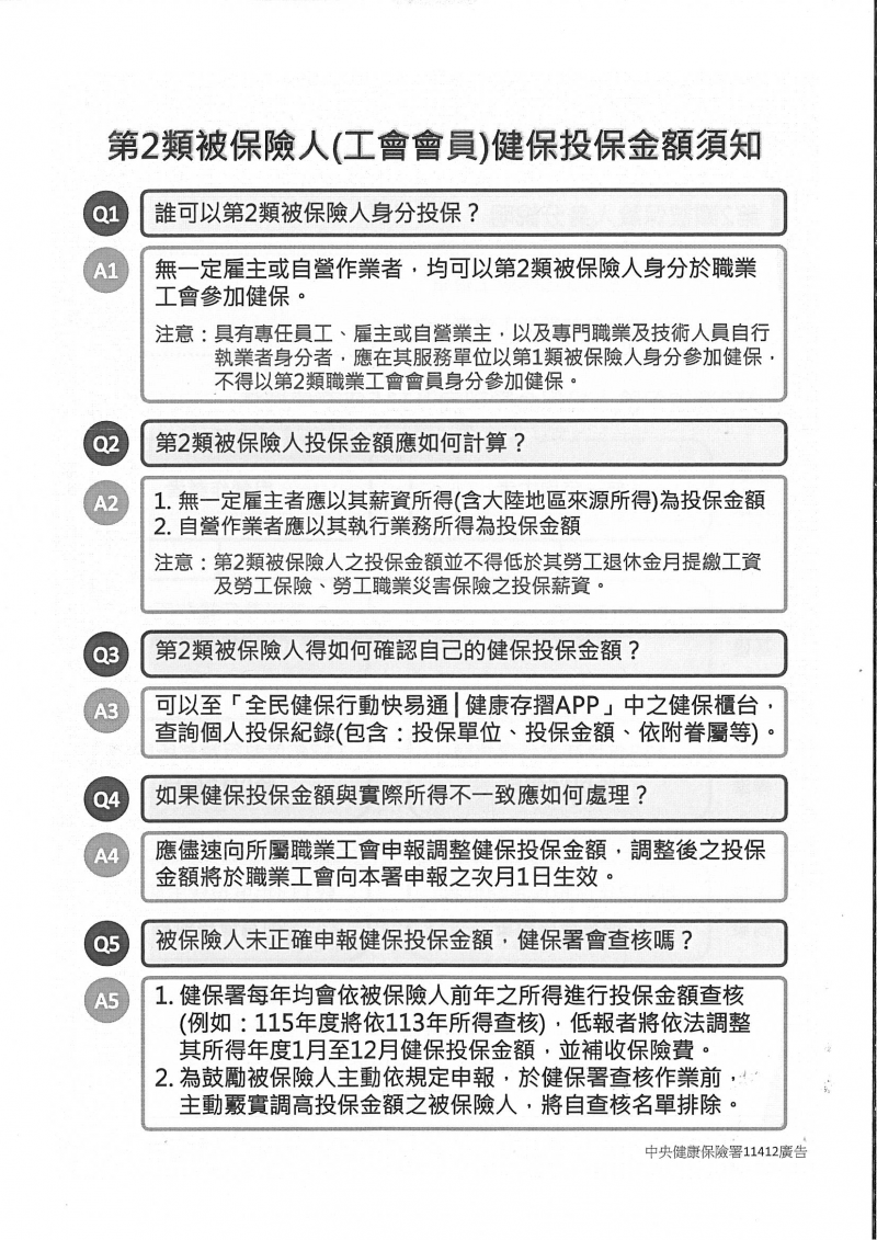
中央健康保險署115年第2類被保險人投保金額查核作業
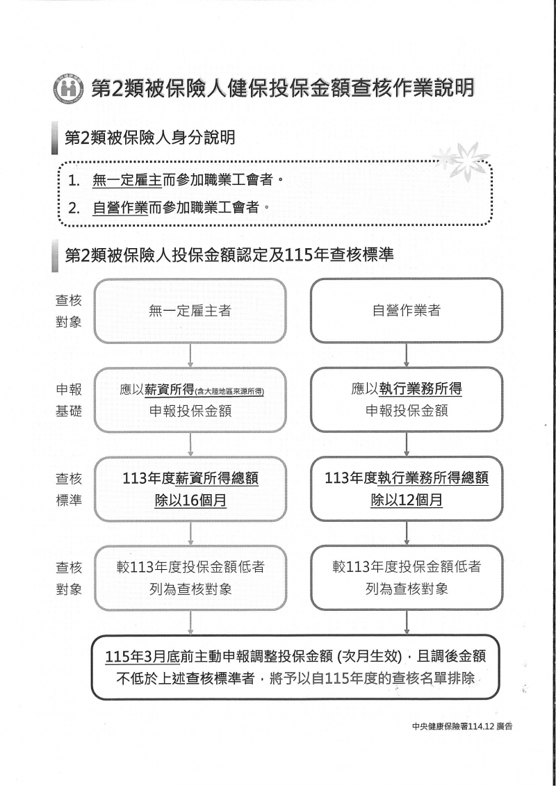
115年度第2類被保險人投保金額查核作業,原則比照以往年方式執行,即「以113年度全年薪資所得除以16個月後及全年執行業務所得除以12個月後,以該月平均所得與113年投保金額比對,低報者列為查核對象」,為鼓勵被保險人主動依規定申報,如被保險人於113年度所得資料符合上述查核條件,惟於115年3月底前主動申報調整投保金額(次月生效),且該調整後投保金額不低於本署以上述方式計算之113年月平均所得者,則予以排除在115年度的查核名單外。





115年度第2類被保險人投保金額查核作業,原則比照以往年方式執行,即「以113年度全年薪資所得除以16個月後及全年執行業務所得除以12個月後,以該月平均所得與113年投保金額比對,低報者列為查核對象」,為鼓勵被保險人主動依規定申報,如被保險人於113年度所得資料符合上述查核條件,惟於115年3月底前主動申報調整投保金額(次月生效),且該調整後投保金額不低於本署以上述方式計算之113年月平均所得者,則予以排除在115年度的查核名單外。




